2008 Saturn Vue Xe not starting
my car stopped turning on so i tapped the starter while someone turned the key and it turned on which i knew i had to replace my starter. next day i replace my starter and it doesn’t want to seem to turn on, so i replaced my battery with a brand new one. still does not want to turn on. does anyone have a clue what this could be if so it’ll help thank you.
video:
https://files.fm/f/yr4a74tg2f
video:
https://files.fm/f/yr4a74tg2f
i turn the key all the way and it gives me a slight click but not as loud as it used to be. the battery is giving power to everything else but the starter for some reason
Take the battery cables off, clean them and the cable and reconnect. If that doesn't work, you might not have the starter wires back in the right place or they're loose. It sounds like a bad ground connection to me. Check the battery cables for corrosion while you have them off. Look for a green color of crusty crap on them.
Take the battery cables off, clean them and the cable and reconnect. If that doesn't work, you might not have the starter wires back in the right place or they're loose. It sounds like a bad ground connection to me. Check the battery cables for corrosion while you have them off. Look for a green color of crusty crap on them.
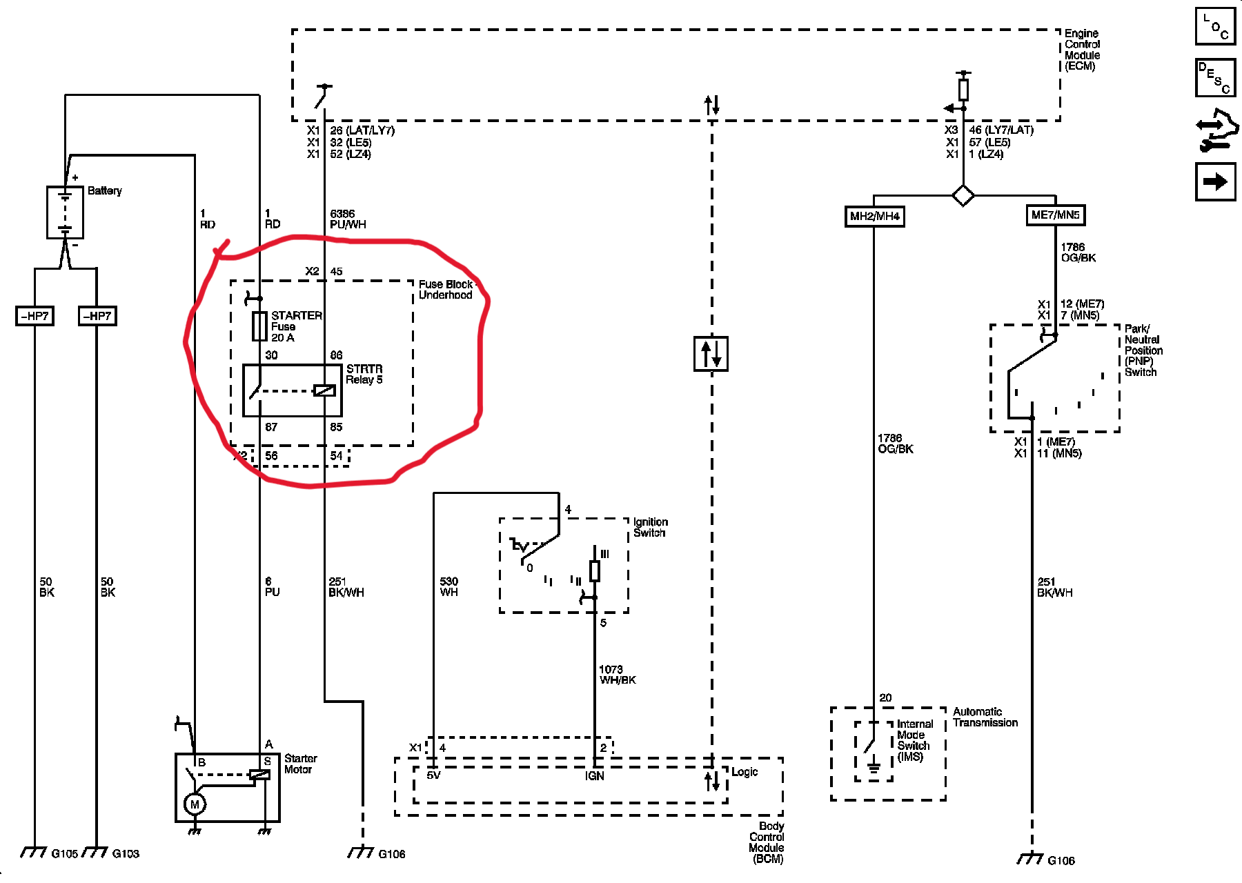
so i open the hood and then take the fuse box cover off. after im not sure what to do i’m kind of confused? can you maybe explain it a little bit more detailed i’m new to cars and need some knowledge


